Fabrication Photographie Développement
Fabrication
Photographie
Graphisme
Développement
Environnement

Fabrication

Photographie

Développement

sténopé paramétrable et imprimable en 3D 1 sténopé paramétrable et imprimable en 3D 2 sténopé paramétrable et imprimable en 3D 3 sténopé paramétrable et imprimable en 3D 4

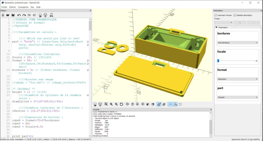
Sténopé paramétrique

octobre 2016


L’appareil photo imprimable est maintenant paramétrable !

L’intérêt de la modélisation paramétrique, ici avec Openscad, est de permettre de définir le modèle en fonction de paramètres qui peuvent être modifiées pour générer un modèle unique répondant aux besoins spécifiques de l’utilisateur final.

Source

http://www.thingiverse.com/thing:1769993